[诚信]加入消保,让我欢喜让我忧~

09年9月17日,新一开店,
就加入了“消费者保障服务”,那时也只是贪便宜,看到加入“消保”购买旺铺时能便宜20块钱
,而它真正的用途还是在最近才体现出来。
这不,前几天一大早就接到一通电话:
“您好,您的货我收到了,质量挺好的,可是穿的好像有点小了,我想退货,麻烦给个地址给我好吗。”
(真干脆~~二话不说~~)
狂郁闷,当时的码数都是他自己挑的,现在又说小了,最郁闷的是我还不能拒绝退货,因为我开了消保,7天无条件包退换,还有1000块钱保证金押在那呢。
可也没办法,他说要退货,
我只能等他的退货申请,这是第一单
第二单的这位客人买了两套100码和120码的套装裙,
大中午,旺旺“叮咚”一声,还以为是有客人上门。结果
看吧,没办法,大家也都是妈妈,我是消保卖家,客人要退,我只能退,又一个退货申请,
唉~
第三单~
又是一个大中午,“叮咚”一声
购买时为了想要得到这位稳定客户,送了一条三角巾给她,不过这位客人还不错,主动把送的三角巾退回,
还退了我寄时的运费,呵呵
多么庄观啊~~~一个月还没到就有三位客人退货,而且还不是因为质量问题的退货~
不过好像现在是不是新出了规定,说退款到一定的次数会封店呀,向我们这样的消保卖家怎么办呢?客人买来不喜欢了,
我们也只能退呀~~~
加入消保~~真是让我欢喜让我忧啊~~
欢喜的是旺铺便宜20块呢。忧的是客人要退货,我们卖家就得退~
当卖家开了消保,
碰到买家要退货,真的好无奈啊,不是质量问题,一样要给退货,因为我们7天无条件包退换。
可是不开消保,买家对您的商品就放不下心了,不敢下手买您店的东西,
而对于买家来说,在没有开消保的店铺里购买商品,发生退货问题,淘宝是不会给买家先行赔付的。
所以卖家们“加入消保”,完全是为买家们服务。
不过还是建议各位卖家们,如果您对您的商品质量有信心,就请加入消保,
保证买家的利益!
而且各位买家们,您想买到合格放心的商品,就请选择消保店铺,
维护自己的消费权益!
广大消保诚信卖家,将以诚信为您服务。
“7天无理由退换货”服务是消费者保障服务之一,本规则规定了“7天无理由退换货”服务的定义、赔付条件及流程以及卖家违规处理方法、卖家退出该服务的流程。
------------------------------------------------------------------------------------------------------------------------------------------
规则
本服务规则是消费者保障服务规则之一,适用于淘宝网网上交易平台(包括个人交易平台及淘宝商城)。
如买家针对参加消费者保障服务之“7天无理由退换货”服务的卖家向淘宝网提出赔付申请,则淘宝网有权以普通人身份对交易双方提交的证明资料进行表面审核,并依据该资料做出判断。交易双方应保证其提交资料的真实性、合法性,如因提交的资料导致淘宝网判断错误造成损害,淘宝网不承担任何责任。
“先行赔付”的定义:当淘宝网买家与签订“消费者保障服务协议”的卖家通过支付宝服务进行交易后,若因该交易导致买家权益受损,且在买家直接要求卖家处理未果的情况下,买家有权在交易成功后向淘宝发起针对卖家的投诉,并提出赔付申请。当淘宝根据相关规则判定买家赔付申请成立,则有权通知支付宝公司自卖家的支付宝账户直接扣除相应金额款项赔付给买家。
一、“7天无理由退换货”的定义
“7天无理由退换货”指用户(包含淘宝商城商家,下称“卖家”)使用淘宝提供的技术支持及服务向其买家提供的特别售后服务,允许买家按本规则及淘宝网其他公示规则的规定对其已购特定商品进行退换货。具体为,当淘宝网买家使用支付宝服务购买支持“7天无理由退换货”的商品,在签收货物(以物流签收单时间为准)后7天内(如有准确签收时间的,以该签收时间后的168小时为7天;如签收时间仅有日期的,以该日后的第二天零时起计算时间,满168小时为7天),若因买家主观原因不愿完成本次交易,卖家有义务向买家提供退换货服务;若卖家未履行其义务,则买家有权按照本规则向淘宝发起对该卖家的投诉,并申请“7天无理由退换货”赔付。
卖家在申请“7天无理由退换货”服务之前,应仔细阅读本规则。一旦卖家申请该服务并成功提交相关信息,则默认为确认并接受本规则所有内容,同时默认为确认并接受《消费者保障服务之“商品描述属实保障”服务规则》。
买家在提出“7天无理由退换货”赔付申请前,应仔细阅读并接受本规则的所有内容。
本规则所定义之服务在网站其它地方可能以“7天退换”的简述出现。
二、买家提出“7天无理由退换货”赔付申请的条件
1、买家提出赔付申请所指向的卖家已参加“消费者保障服务”并承诺提供“7天无理由退换货”服务(含淘宝商城的商户);
2、买家在签收商品之日起7天内(以物流签收时间为准)已要求卖家提供“7天无理由退换货”服务而被卖家拒绝,或无法联系到该卖家,或卖家中断其经营或服务;
3、买家的赔付申请在形式上符合相关法律法规的规定;
4、赔付申请金额仅以买家实际支付的商品价款为限;
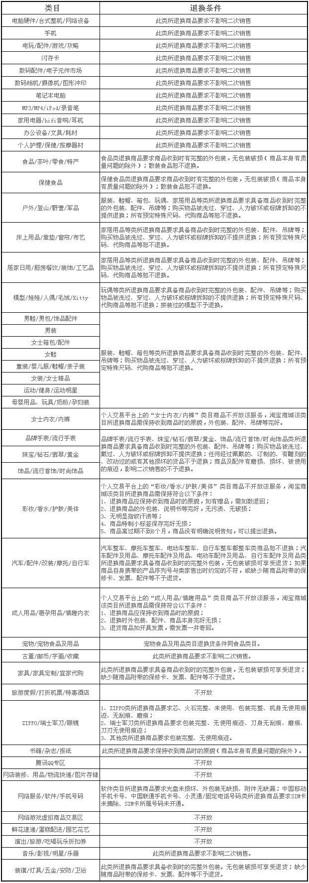
5、买家提出“7天无理由退换货”赔付申请的商品需满足本规则规定之条件,详见《商品类目与退换货条件》;
6、买家提出“7天无理由退换货”赔付申请应在选择以“7天无理由退换货”为退货原因的退款过程中或交易成功之日起14天内。
三、“7天无理由退换货”赔付申请流程
1、在满足本规则第二条的前提下,买家可在“我的淘宝-已买到的宝贝”页面通过保障卡通道向淘宝发起“7天无理由退换货”赔付申请;
2、在收到买家“7天无理由退换货”赔付申请后,淘宝有权根据协调情况要求交易双方提供必要证明,并确认及判定;
3、当淘宝根据相关规则判定买家“7天无理由退换货”赔付申请成立,则有权通知支付宝公司自卖家的支付宝账户直接扣除相应金额款项先行赔付给买家。
4、非商品质量问题而由买家发起的退换货行为:1)商家包邮产品由双方分别承担发货运费;2)非商家包邮产品,所有邮费均由买家承担。
四、卖家义务及违规处理
1、卖家只要承诺参加“7天无理由退换货”服务,就必须按本规则提供售后服务,并严格遵守;
2、若买家向卖家提出“7天无理由退换货”,卖家需积极响应,并主动协商,根据淘宝要求提供相关证明,以期双方自愿友好地达成退货退款协议;
3、当淘宝使用保证金强制卖家履行其“7天无理由退换货”服务承诺,即视为卖家违规。淘宝有权给予卖家相应处罚,对于淘宝商城商家有权立即终止《淘宝B2C服务协议》,停止提供相应的服务;
4、如买家提出“7天无理由退换货”的申请发生于买家在收到货后申请退货的退款过程中(以买家在退款协议中选择“已经收到货”且“我需要退货”的选项为准),卖家必须按照本规则做好售后服务,在三天内点击同意买家的退款协议,超时则自动达成退款协议;在卖家拒绝履行“7天无理由退换货”承诺的情况下,淘宝有完全的权利按照本规则流程进行处理;
5、如买家提出“7天无理由退换货”的申请发生于买家已点击交易成功付款完毕后,或发生于货款因支付宝服务付款流程中的到期强制打款规定而被强制打款后,在卖家拒绝履行“7天无理由退换货”的承诺的情况下,淘宝有完全的权利依其独立判断使用保证金强制卖家履行其“7天无理由退换货”的承诺。
五、卖家退出“7天无理由退换货”服务流程
1、淘宝网个人交易平台卖家可以在“我的淘宝-我是卖家-消费者保障服务”页面申请退出“7天无理由退换货”服务,淘宝收到该申请后,卖家即退出本服务项目;
2、淘宝商城商家不得主动退出该服务,否则应当终止淘宝之间的《淘宝B2C服务协议》。
3、卖家在退出本服务项目前产生的交易导致的赔付申请,淘宝有权按照本规则的规定进行处理。
六、“7天无理由退换货”相关条件说明
个人需求进行定制商品,虚拟卡密类商品,机票、旅游、彩票类目下所有商品均不参加《淘宝商城七天无理由退换货规则》。

--------------------------------------------------------------------------------------------------------------------------------------------------------------------------
[诚信]加入消保,让我欢喜让我忧~
09年9月17日,新一开店,就加入了“消费者保障服务”,那时也只是贪便宜,看到加入“消保”购买旺铺时能便宜20块钱,而它真正的用途还是在最近才体现出来。
这不,前几天一大早就接到一通电话:
“您好,您的货我收到了,质量挺好的,可是穿的好像有点小了,我想退货,麻烦给个地址给我好吗。”(真干脆~~二话不说~~)
狂郁闷,当时的码数都是他自己挑的,现在又说小了,最郁闷的是我还不能拒绝退货,因为我开了消保,7天无条件包退换,还有1000块钱保证金押在那呢。
可也没办法,他说要退货,我只能等他的退货申请,这是第一单
第二单的这位客人买了两套100码和120码的套装裙,
大中午,旺旺“叮咚”一声,还以为是有客人上门。结果
看吧,没办法,大家也都是妈妈,我是消保卖家,客人要退,我只能退,又一个退货申请,唉~
第三单~又是一个大中午,“叮咚”一声
购买时为了想要得到这位稳定客户,送了一条三角巾给她,不过这位客人还不错,主动把送的三角巾退回,还退了我寄时的运费,呵呵
多么庄观啊~~~一个月还没到就有三位客人退货,而且还不是因为质量问题的退货~
不过好像现在是不是新出了规定,说退款到一定的次数会封店呀,向我们这样的消保卖家怎么办呢?客人买来不喜欢了,我们也只能退呀~~~
加入消保~~真是让我欢喜让我忧啊~~
欢喜的是旺铺便宜20块呢。忧的是客人要退货,我们卖家就得退~
当卖家开了消保,碰到买家要退货,真的好无奈啊,不是质量问题,一样要给退货,因为我们7天无条件包退换。
可是不开消保,买家对您的商品就放不下心了,不敢下手买您店的东西,而对于买家来说,在没有开消保的店铺里购买商品,发生退货问题,淘宝是不会给买家先行赔付的。
所以卖家们“加入消保”,完全是为买家们服务。
不过还是建议各位卖家们,如果您对您的商品质量有信心,就请加入消保,保证买家的利益!
而且各位买家们,您想买到合格放心的商品,就请选择消保店铺,维护自己的消费权益!
广大消保诚信卖家,将以诚信为您服务。
晕倒。。。
这样退货太麻烦了
哎。头疼的要死呀
这样做生意真的是很无奈!还真是头疼的事情呢,不是质量问题的话,买家得承担来回邮费的哦4楼 nixinjian 说:
还真是头疼的事情呢,不是质量问题的话,买家得承担来回邮费的哦我也碰到过2次,还没加入消保定,但是还是只能退给买家的。没码数可换的话,有的好点的买家会换个款式。这样比直接退掉要好是真够麻烦的!太正常了 我的店里每天都有这样的顾客呀,有时候真感觉有些顾客买东西纯粹就是好玩,一点都不用担心卖家打包辛苦。不量好尺寸胡乱估计个大小就拍,穿了不合身,不是退就是换,上个月我我们店里因为7天无条件退款的保障,愣是给顾客退换货平均每天不下五六单,而且都不是因为质量问题,很多顾客在买的时候我们就已经劝告过,衣服会大,可每每听到的都是:我宝宝比其他的孩子都要高大,或者是:我们家平时就要穿这么大的。。。。等等。因为7天无条件退换货,我们店里的几位客服MM任劳任怨的给顾客提供额外的服务也就算了,气人的是有些顾客自己买错了尺码,还要埋怨我们衣服尺码有问题。。。东找一个借口西找一个借口,就不是想出邮费。现在快新年了,冬装都是换季亏本清货了,我们实在是没办法,已经取消了7天无条件退货,不然还这么胡乱退货的话,衣服退回来都只能明年卖了。。。。。。真希望买家们能多理解理解我们,购买的时候考虑仔细,是不是您需要的大小,是不是您中意的款式。也珍惜珍惜客服MM们的劳动成果。看来每一个成功的人都 不是很容易 ,,一个个,在淘宝网上淘金的人,都付出了比别人更多的辛劳,,那就让它化作动力一起加油努力吧,,,祝福大家我还准备过完年就回入,
看了LZ的文,竟然有点动摇了
再想想,再想想http://cankids.taobao.com
[最后更新时间为 2010-01-29 23:36]
唉,越来越为难小店了,大家努力吧
--------------------------------
谢谢大家支持哦~退回来就退回来呀,也没办法的事儿,只能事先多做说明的,那样概率小点儿,唉.........
网店生意真是不好做,有些客人收到,就是一句不喜欢,就要退,可我们是累死累活的,为他们服务啊我就遇到过一次,买家说我的衣服破了一个2CM多的口子。天哪,在正面,每件衣服都有检查,我就不相信我的眼睛会看花眼了,居然说我有意把坏的寄过来了。她要退货退款,我当然是坚决不同意,后来她申请了退款,理由也是七天无理由退换货,这时我才发觉,这个消费者保障就是这样的让我无法可说。退换货确实麻烦,不过要不是质量问题买家应该承担邮费的吧评论内容:发表评论不能请不要超过250字;发表评论请自觉遵守互联网相关政策法规。